# String、StringBuilder、StringBuffer(基于jdk8)
# StringBuilder 比 String 快?
# 证据
- 分别使用了 String、StringBuilder、StringBuffer,做字符串链接操作(100个、1000个、1万个、10万个、100万个),记录每种方式的耗时
从上图可以得出以下结论;
- String 字符串链接是耗时的,尤其数据量大的时候,简直没法使用了。这是做实验,基本也不会有人这么干!
- StringBuilder、StringBuffer,因为没有发生多线程竞争也就没有🔒锁升级,所以两个类耗时几乎相同,当然在单线程下更推荐使用 StringBuilder 。
# 原因
String str = "";
for (int i = 0; i < 10000; i++) {
str += i;
}
2
3
4
这段代码就是三种字符串拼接方式,最慢的一种。不是说这种+加的符号,会被优化成 StringBuilder 吗,那怎么还慢?
- 确实JVM编译时会将 ‘+’连接的字符串优化,但是会优化成以下样子。会在循环中new 一个StringBuilder,非常耗时,所以还是得自己把StringBUilder提到循环外。
String str = "";
for (int i = 0; i < 10000; i++) {
str = new StringBuilder().append(str).append(i).toString();
}
2
3
4
# String源码分析
public final class String
implements java.io.Serializable, Comparable<String>, CharSequence {
/** The value is used for character storage. */
private final char value[];
/** Cache the hash code for the string */
private int hash; // Default to 0
/** use serialVersionUID from JDK 1.0.2 for interoperability */
private static final long serialVersionUID = -6849794470754667710L;
...
}
2
3
4
5
6
7
8
9
10
11
12
13
# 1. 初始化
一般情况下,使用String一般只能使用 String str = "aaa";,但因为 String 的底层数据结构是数组char value[],所以它的初始化方式也会有很多跟数组相关的,如下:
String str_01 = "abc";
System.out.println("默认方式:" + str_01);
String str_02 = new String(new char[]{'a', 'b', 'c'});
System.out.println("char方式:" + str_02);
String str_03 = new String(new int[]{0x61, 0x62, 0x63}, 0, 3);
System.out.println("int方式:" + str_03);
String str_04 = new String(new byte[]{0x61, 0x62, 0x63});
System.out.println("byte方式:" + str_04);
2
3
4
5
6
7
8
9
10
11
以上这些方式都可以初始化,并且最终的结果是一致的: abc
所以str.charAt(0);的效率是非常高的,源码如下:
public char charAt(int index) {
if ((index < 0) || (index >= value.length)) {
throw new StringIndexOutOfBoundsException(index);
}
return value[index];
}
2
3
4
5
6
# 2.不可变
字符串创建后是不可变的,你看到的+加号连接操作,都是创建了新的对象把数据存放过去,通过源码就可以看到:
从源码中可以看到,String 的类和用于存放字符串的方法都用了 final 修饰,也就是创建了以后,这些都是不可变的。
例如:
String str_01 = "abc";
String str_02 = "abc" + "def";
String str_03 = str_01 + "def";
2
3
这段代码会初始化3个对象,把代码反编译看:
public void test_00();
Code:
0: ldc #2 // String abc
2: astore_1
3: ldc #3 // String abcdef
5: astore_2
6: new #4 // class java/lang/StringBuilder
9: dup
10: invokespecial #5 // Method java/lang/StringBuilder."<init>":()V
13: aload_1
14: invokevirtual #6 // Method java/lang/StringBuilder.append:(Ljava/lang/String;)Ljava/lang/StringBuilder;
17: ldc #7 // String def
19: invokevirtual #6 // Method java/lang/StringBuilder.append:(Ljava/lang/String;)Ljava/lang/StringBuilder;
22: invokevirtual #8 // Method java/lang/StringBuilder.toString:()Ljava/lang/String;
25: astore_3
26: return
2
3
4
5
6
7
8
9
10
11
12
13
14
15
16
- str_01 = "abc",指令码:0: ldc,创建了一个对象。
- str_02 = "abc" + "def",指令码:3: ldc // String abcdef,得益于JVM编译期的优化,两个字符串会进行相连,创建一个对象存储。
- str_03 = str_01 + "def",指令码:invokevirtual,这个就不一样了,它需要把两个字符串相连,会创建StringBuilder对象,直至最后toString:()操作,共创建了三个对象。
- 所以,我们看到,字符串的创建是不能被修改的,相连操作会创建出新对象。
# 面试经典问题String 之 intern
# 小试牛刀
来试试写出以下代码的输出结果
String str_1 = new String("ab");
String str_2 = new String("ab");
String str_3 = "ab";
System.out.println(str_1 == str_2);
System.out.println(str_1 == str_2.intern());
System.out.println(str_1.intern() == str_2.intern());
System.out.println(str_1 == str_3);
System.out.println(str_1.intern() == str_3);
2
3
4
5
6
7
8
9
揭晓答案
false
false
true
false
true
2
3
4
5
问题解析:String.intern() 方法是 Java 中的一个方法,它用于将字符串对象添加到字符串常量池中,并返回字符串常量池中的引用。
# 源码分析
先看下它的源码:
/**
* Returns a canonical representation for the string object.
* <p>
* A pool of strings, initially empty, is maintained privately by the
* class {@code String}.
* <p>
* When the intern method is invoked, if the pool already contains a
* string equal to this {@code String} object as determined by
* the {@link #equals(Object)} method, then the string from the pool is
* returned. Otherwise, this {@code String} object is added to the
* pool and a reference to this {@code String} object is returned.
* <p>
* It follows that for any two strings {@code s} and {@code t},
* {@code s.intern() == t.intern()} is {@code true}
* if and only if {@code s.equals(t)} is {@code true}.
* <p>
* All literal strings and string-valued constant expressions are
* interned. String literals are defined in section 3.10.5 of the
* <cite>The Java™ Language Specification</cite>.
*
* @return a string that has the same contents as this string, but is
* guaranteed to be from a pool of unique strings.
*/
public native String intern();
2
3
4
5
6
7
8
9
10
11
12
13
14
15
16
17
18
19
20
21
22
23
24
这段代码和注释什么意思呢? native,说明 intern() 是一个本地方法,底层通过JNI调用C++语言编写的功能.
后续可能会扩展JNI的知识
\openjdk8\jdk\src\share\native\java\lang\String.c
Java_java_lang_String_intern(JNIEnv *env, jobject this)
{
return JVM_InternString(env, this);
}
oop result = StringTable::intern(string, CHECK_NULL);
oop StringTable::intern(Handle string_or_null, jchar* name,
int len, TRAPS) {
unsigned int hashValue = java_lang_String::hash_string(name, len);
int index = the_table()->hash_to_index(hashValue);
oop string = the_table()->lookup(index, name, len, hashValue);
if (string != NULL) return string;
return the_table()->basic_add(index, string_or_null, name, len,
hashValue, CHECK_NULL);
}
2
3
4
5
6
7
8
9
10
11
12
13
14
15
16
StringTable 是一个固定长度的数组 1009 个大小,jdk1.6不可调、jdk1.7可以设置-XX:StringTableSize,按需调整。
# 图解
看图说话,如下;
- 先说 ==,基础类型比对的是值,引用类型比对的是地址。另外,equal 比对的是哈希值。
- 两个new出来的对象,地址肯定不同,所以是false。
- intern(),直接把值推进了常量池,所以两个对象都做了 intern() 操作后,比对是常量池里的值。
- str_3 = "ab",赋值,JVM编译器做了优化,不会重新创建对象,直接引用常量池里的值。所以str_1.intern() == str_3,比对结果是true。
- 理解了这个结构,根本不需要死记硬背应对面试,让懂了就是真的懂,大脑也会跟着愉悦。
# StringBuilder 源码分析
# 初始化
new StringBuilder();
new StringBuilder(16);
new StringBuilder("abc");
2
3
这几种方式都可以初始化,你可以传一个初始化容量,也可以初始化一个默认的字符串。它的源码如下:
public StringBuilder() {
super(16);
}
AbstractStringBuilder(int capacity) {
value = new char[capacity];
}
2
3
4
5
6
7
定睛一看,这就是在初始化数组呀!那是不操作起来跟使用 ArrayList 似的呀!
# 添加元素
stringBuilder.append("a");
stringBuilder.append("b");
stringBuilder.append("c");
2
3
# 入口方法
// StringBuilder父类,共用这个append
public AbstractStringBuilder append(String str) {
if (str == null)
return appendNull();
int len = str.length();
ensureCapacityInternal(count + len);
str.getChars(0, len, value, count);
count += len;
return this;
}
2
3
4
5
6
7
8
9
10
- 这里包括了容量检测、元素拷贝、记录 count 数量。
# 扩容操作
ensureCapacityInternal(count + len);
/**
* This method has the same contract as ensureCapacity, but is
* never synchronized.
*/
private void ensureCapacityInternal(int minimumCapacity) {
// overflow-conscious code
if (minimumCapacity - value.length > 0)
expandCapacity(minimumCapacity);
}
/**
* This implements the expansion semantics of ensureCapacity with no
* size check or synchronization.
*/
void expandCapacity(int minimumCapacity) {
int newCapacity = value.length * 2 + 2; //jdk17中使用 << 1 位移方法
if (newCapacity - minimumCapacity < 0)
newCapacity = minimumCapacity;
if (newCapacity < 0) {
if (minimumCapacity < 0) // overflow
throw new OutOfMemoryError();
newCapacity = Integer.MAX_VALUE;
}
value = Arrays.copyOf(value, newCapacity);
}
2
3
4
5
6
7
8
9
10
11
12
13
14
15
16
17
18
19
20
21
22
23
24
25
如上,StringBuilder,就跟操作数组的原理一样,都需要检测容量大小,按需扩容。扩容的容量是 n * 2 + 2,另外把原有元素拷贝到新数组中。
# 填充元素
str.getChars(0, len, value, count);
public void getChars(int srcBegin, int srcEnd, char dst[], int dstBegin) {
// ...
System.arraycopy(value, srcBegin, dst, dstBegin, srcEnd - srcBegin);
}
2
3
4
添加元素的方式是基于 System.arraycopy 拷贝操作进行的,这是一个本地方法(native)。
# toString()
既然 stringBuilder 是数组,那么它是怎么转换成字符串的呢?
stringBuilder.toString();
// 其实需要用到它是 String 字符串的时候,就是使用 String 的构造函数传递数组进行转换的,这个方法在我们上面讲解 String 的时候已经介绍过。
@Override
public String toString() {
// Create a copy, don't share the array
return new String(value, 0, count);
}
2
3
4
5
6
# StringBuffer 源码分析
StringBuffer 与 StringBuilder,API的使用和底层实现上基本一致,维度不同的是 StringBuffer 加了 synchronized 🔒锁,所以它是线程安全的。源码如下:
@Override
public synchronized StringBuffer append(String str) {
toStringCache = null;
super.append(str);
return this;
}
2
3
4
5
6
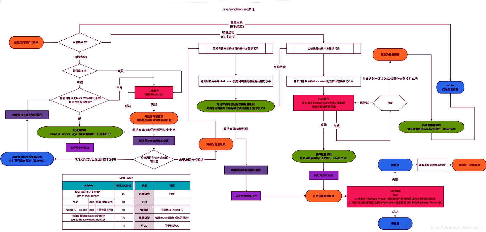
那么,synchronized 不是重量级锁吗,JVM对它有什么优化呢?后面会详细讲述这块知识。
其实为了减少获得锁与释放锁带来的性能损耗,从而引入了偏向锁、轻量级锁、重量级锁来进行优化,它的进行一个锁升级,如下图(此图引自互联网用户:韭韭韭韭菜,画的非常优秀):

- 从无锁状态开始,当线程进入
synchronized同步代码块,会检查对象头和栈帧内是否有当前线下ID编号,无则使用 CAS 替换。 - 解锁时,会使用 CAS 将 Displaced Mark Word 替换回到对象头,如果成功,则表示竞争没有发生,反之则表示当前锁存在竞争锁就会升级成重量级锁。
- 另外,大多数情况下锁🔒是不发生竞争的,基本由一个线程持有。所以,为了避免获得锁与释放锁带来的性能损耗,所以引入锁升级,升级后不能降级。
← queue ThreadLocal →